二場元ガバナーの権勢の栄枯盛衰物語(38)~元ガバナー会は別府氏の議長就任に圧倒的反対
世界的な奉仕団体である『ライオンズクラブ』。その慈善運動は社会的に広く認知されている。ところがライオンズクラブの複数の会員から「福岡地区=337-A地区には問題がある」との情報が入ってきた。本来国際奉仕団体としての活動は名誉栄達ではなく、純粋な社会貢献にある。
ライオンズ国際協会337-A地区元ガバナー
二場安之氏
圧倒的な元ガバナーの議長就任反対
「337-A地区」の次期ガバナー就任が確実視されている同地区第一副地区ガバナーの別府壽信氏が「337複合地区」のガバナー協議会の議長に名乗り出たことは以前紹介したが、年度が替わり4月2日、再び大きな揺り戻しがあった。
「337-A地区」の元ガバナー10人(委任状を含む)が福岡市内に集まり協議を行った結果、別府氏の議長就任に全員が反対し、否決された。なお「337複合地区」のガバナーも、反対がほとんどだという。
出席者は、渋田繁晴氏、古川隆氏、林田俊一氏、田中孝文氏、中村巧氏など。いずれもガバナー経験者である。関係者によると「二場・別府両氏に近い元ガバナーは来なかった」という。
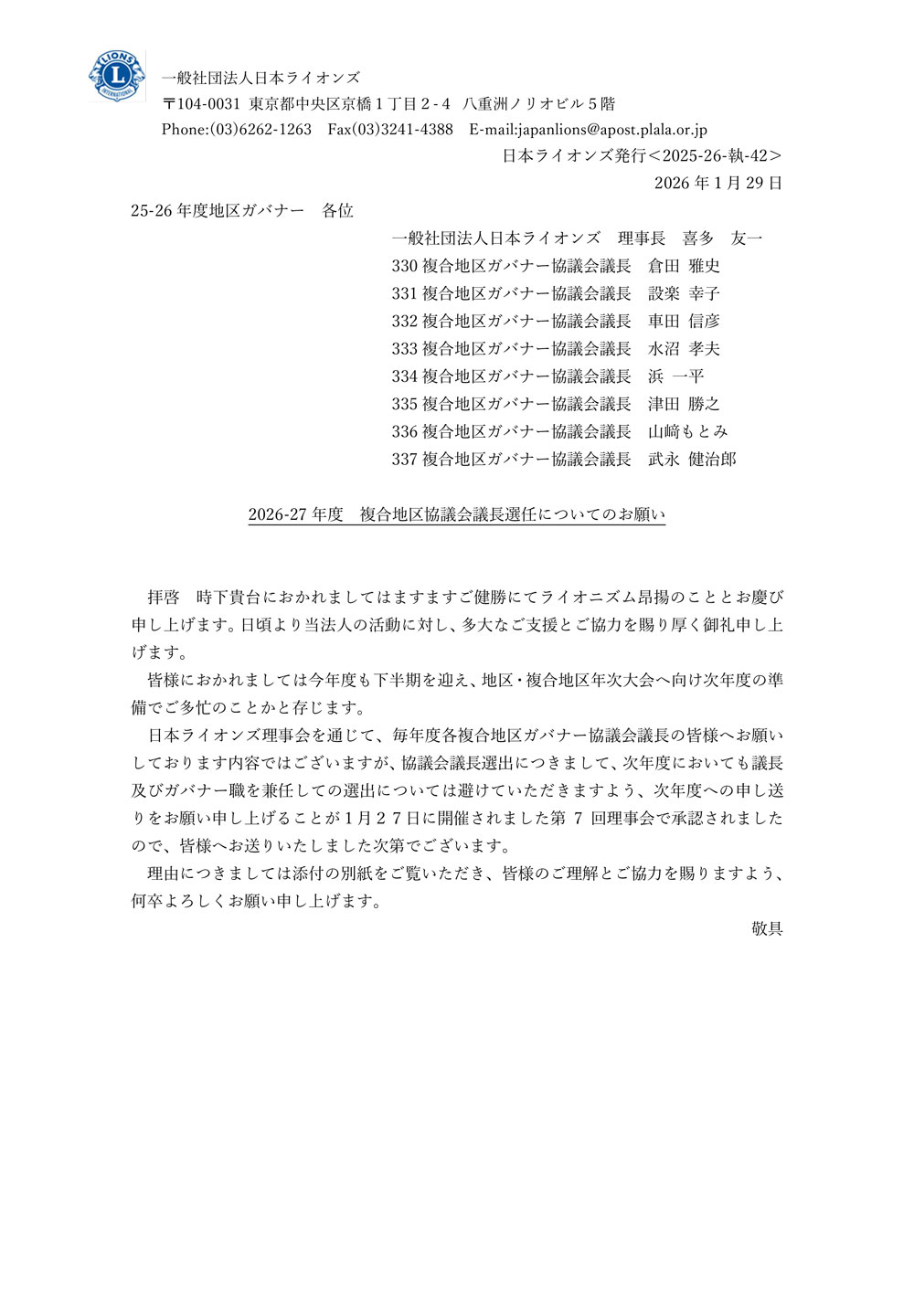
別府氏の「337-A地区」ガバナー就任は7月からで、年次大会を経ていない現在はエレクトの立場でもない。現時点で、第1副地区ガバナーの別府氏はオブザーバーの立場にある。「(35)~日本ライオンズの方針を無視して複合地区議長に名乗り出た次期ガバナー」で紹介したように、本来、複合地区の議長と地区ガバナーは兼任を避けるよう日本ライオンズ本部からも通知が出されている。別府氏はそれを押し切って議長職にこだわった。
(一社)日本ライオンズは全国の複合地区に対して、地区ガバナーと複合地区の役員などを兼任することを避けるよう、文書で通知を行っている。
※ライオンズの文書
2枚目:【別紙資料】次年度議長選任についてのお願い
このことについて、ある元ガバナーは「別府氏が強行する動きをしたのは、出身クラブで反対意見が多く意地になったのと、二場氏にくっついているからだろう」と推測した。
明らかに流れは変わりつつあるが、別府氏や二場氏も引くわけにはいかないだろう。ライオンズ関係者の間では「別府氏は降りないかもしれない」との見方もあり、年次大会を前にいよいよ大詰めを迎える。
(つづく)
【近藤将勝】








